Der Befehl Symbole löschen wird für das Entfernen von Symbolen und Armaturen verwendet. Werden Elemente gelöscht, die in eine Leitung eingefügt sind, wird das Programm diese Leitung wieder automatisch verbinden.
Beim Löschen nummerierter Symbole werden auch die Positionsnummern gelöscht. Es ist möglich mehrere Zeichnungselemente zu wählen, aber das Programm löscht nur Objekte, die mit CADprofi-Befehlen eingefügt wurden.

6 Vorgehensweise
1.
Start des Befehls Symbole löschen
.
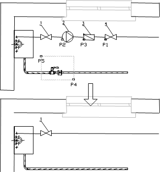
2. Geben Sie ein Symbol an, das aus der Zeichnung oder Leitung (P1) gelöscht werden soll.
3.
(Optional) Wählen Sie die Option Mehrfach zur
Auswahl mehrere Objekte (P4–P5).
Beenden Sie durch Drücken der Enter-Taste.
4. Geben Sie zusätzliche Elemente (P2, P3) an oder beenden Sie den Befehl indem Sie die Eingabetaste oder ESC-Taste drücken.
1.
Start des Befehls Symbole löschen
.
2. Klick auf das erste Element (P1). Es wird gelöscht und die Leitung wird verlängert.
3. (Optional) Klick auf die zusätzlichen Elemente (P2, P3).
4. Beenden des Befehls durch Drücken der rechten Maustaste oder der Taste Enter.
